中国·6776永利(集团)有限公司|官方网站
首页
关于我们
公司简介
企业文化
荣誉资质
发展历程
新闻中心
公司新闻
学术报道
行业动态
产品中心
技术平台介绍
快速FISH系列
PCR系列
智能化设备
检测服务
检验所简介
检测流程
检测项目
技术支持
常见问题
资料下载
招贤纳士
人才理念
人才招聘
联系我们
联系方式
EN
网站首页
关于我们
公司简介
企业文化
荣誉资质
发展历程
新闻中心
公司新闻
学术报道
行业动态
产品中心
技术平台介绍
快速FISH系列
PCR系列
智能化设备
检测服务
检验所简介
检测流程
检测项目
技术支持
常见问题
资料下载
招贤纳士
人才理念
人才招聘
联系我们
联系方式
news
新闻中心
公司新闻
学术报道
行业动态
当前位置:
首页
>
新闻中心
>
学术报道
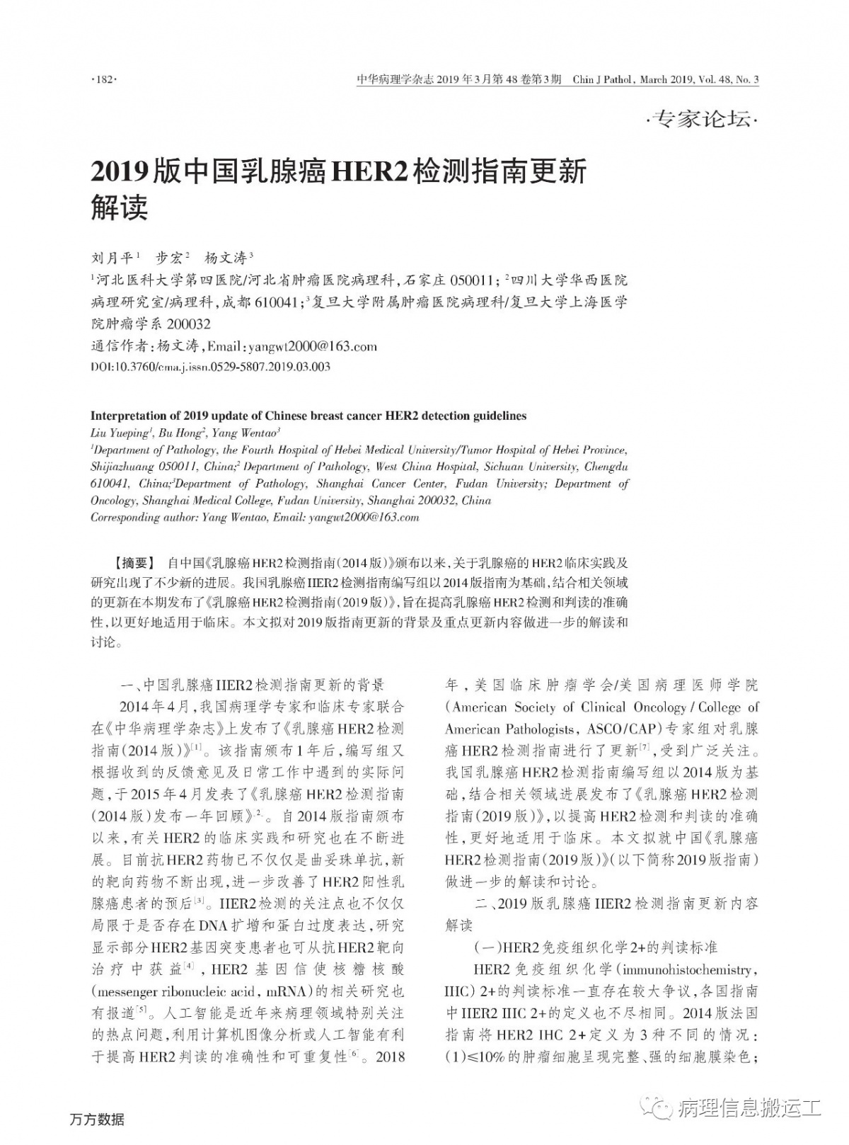
2019版中国乳腺癌HER2检测指南更新解读
来源:
发布时间:2019-06-03
浏览量:2419次
2019版中国乳腺癌HER2指南解读,请看下图
﹀
﹀
﹀
版权声明
此文转自:病理信息搬运工,欢迎个人转发分享,其他任何媒体、网站如需转载或引用本网版权所有内容,须获得授权。
关注公众号“病理信息搬运工”,获得更多分子病理信息
分享到
上一篇:
请传阅!首个病毒防控指南正式发布
下一篇:
中国ALK、ROS1阳性非小细胞肺癌诊疗指南
返回列表